低空经济在2026年政府工作报告中的定位,已从过去的"新增长引擎""新兴产业"升级为"新兴支柱产业"。这一变化不仅意味着其战略地位的显著提升,也预示着它将从"种子选手"转变为承担更大责任的"产业支柱"。具体的变化脉络与当前发展态势如下:
定位之变:三年三级跳
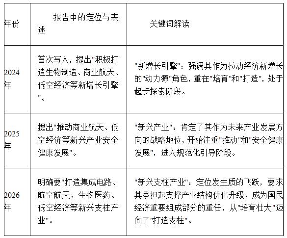
从2024年到2026年,政府工作报告对低空经济的描述经历了三次重要演变,清晰地勾勒出国家对这一产业发展的顶层设计和战略思考。

从"引擎"到"产业"再到"支柱",这三个词的演变,背后是国家对低空经济赋能实体经济、构建现代化产业体系寄予的厚望。
发展之势:从蓝图走向现实
定位提升的背后,是低空经济正在加速从蓝图走向现实。可以说,2026年是低空经济从制度构建向应用落地的关键转折点。
市场规模与资本热度攀升:据中国民航局预测,2035年中国低空经济市场规模有望突破3.5万亿元,增长空间广阔。2025年,资本市场对低空经济的认可度显著提升,一级市场融资总额达到183.31亿元,同比增长七成以上。同时,产业规模也在快速扩张,目前我国现存低空经济相关企业超过16万家,仅2025年一年就新增注册4.92万家,同比增长超过140%。
应用场景加速落地:低空经济正加速走进日常生活。从2026年春节期间的亮眼表现可见一斑:春晚合肥分会场亿航智能无人驾驶载人航空器亮相表演,宜宾分会场全球首个eVTOL水上机场惊艳登场;东莞实现直升机低空通勤直飞深圳,杭州无人机配送大幅提速。专家指出,当前低空经济短期将在低空物流、低空文旅、低空公共服务与安全管理三大领域快速发展,长期则聚焦城市空中交通及更多场景应用。
政策法规体系不断完善:2026年2月,市场监管总局、交通运输部等十部门联合发布《低空经济标准体系建设指南(2025年版)》,明确力争到2027年,低空经济标准体系基本建立。此外,新修订的《中华人民共和国民用航空法》也将于2026年7月1日起正式施行,为行业发展筑牢法治根基。在地方层面,广州、深圳、珠海等地已先行出台低空经济发展条例,形成"先行先试"的探索格局。
核心技术持续突破:随着"人工智能+"行动的深化拓展,AI技术正在赋能低空经济的全生命周期。AI能够实时优化飞行器动力分配、能源管理,让综合能耗明显降低。同时,5G-A/6G、北斗系统、卫星互联网等技术的应用,正在构建"低空智联网",为大规模、高流量的低空飞行活动提供通信保障。
站在"十五五"开局之年,低空经济正迎来政策、技术、市场、资本多重共振的黄金发展期。从"新增长引擎"到"新兴支柱产业"的定位之变,既是对过去三年发展成绩的肯定,也为未来描绘了更加广阔的蓝图。
Copyright © 2025 东南亚低空经济展览网 东南亚低空经济博览会
滇ICP备2024042720号-2 滇公网安备53011102001554号
咨询电话:0871-67206019 /19143280347 投稿邮箱:uasenet@163.com
地址:云南自由贸易试验区昆明片区官渡区海伦城市广场2座10层1003号 网站地图

官方视频号

官方二维码